Background
There are a number of youths that are struggling when they are finishing high school because they don't know which career or profession to pursue, in some cases, they have in mind a lot of fields, but they cannot decide on one in specific and it is kind of hard to find helpful information.
The Goal and Challenges
The goal is to design a solution that helps those youths to find a study program based on their interests, taking into consideration their preferences and creating a fluent user experience to help them to make a decision.
Project Type
Web Application

My Role 
UX/UI Designer

Tools
Illustrator, Figma, Adobe Photoshop, Sticky Notes, sketchbook, pencil

Research & Understand
In this phase, I started to understand users' needs by listening to them about their journey in the search process. First I started to create personas to identify the target audience, then I proceed to set up In-depth interviews with them, and based on the findings I created a questionnaire survey to obtain quantitative data. Also, I applied a market analysis strategy to identify what were the gaps that this product will need to fill, in order to solve all user's needs.
Ideation
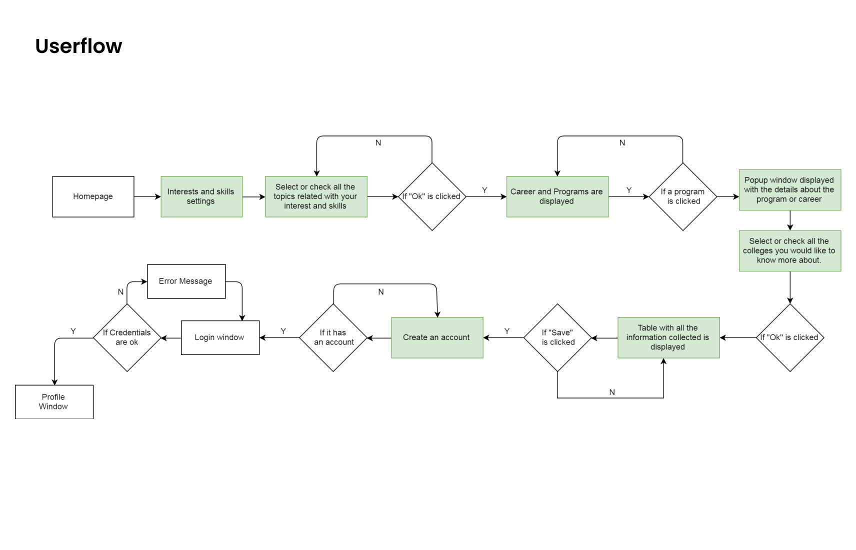
Once I got feedback from the investigation, I devised a flow, which would serve as a solution to the main problem. Taking into account that users use the desktop more often to carry out their searches, a web application would be the most ideal to be the base of the solution and in this environment incorporate the essential functionalities.
Sketches
To create the sketches I started by drawing ideas that could be effective to provide a solution for the problem.
Wireframes
After the final concept was clear, I proceed to build the wireframe to create the information architecture and the structure of the platform.
Brand Styleboard
As this is a new product, go through the process to create an identity for it, designing the logo, variations, and designing the style, in terms of colors and typography, that the application will have.
Design System
I developed a scalable design system grounded in atomic design methodology to foster a consistent and streamlined user experience across the entire platform. The system encompassed a unified visual language and a comprehensive component library with adaptable variations, simplifying the design process and ensuring long-term consistency.
Atoms
Molecules
Organisms
Prototype
In this step I put the user flow, wireframes, and brand style guide together, to finally see the final result of the product and give interaction, bringing, as a result, the digital prototype.

You may also like

Back to Top